Задание 1027 - ГДЗ Математика 5 класс. Виленкин, Жохов. Учебник часть 2. Страница 184

Старая и новая редакции

Вернуться к содержанию учебника

1024 1025 1026 1027 1028 1029 1030

Вопрос

№1027 учебника 2017-2020 (стр. 184):

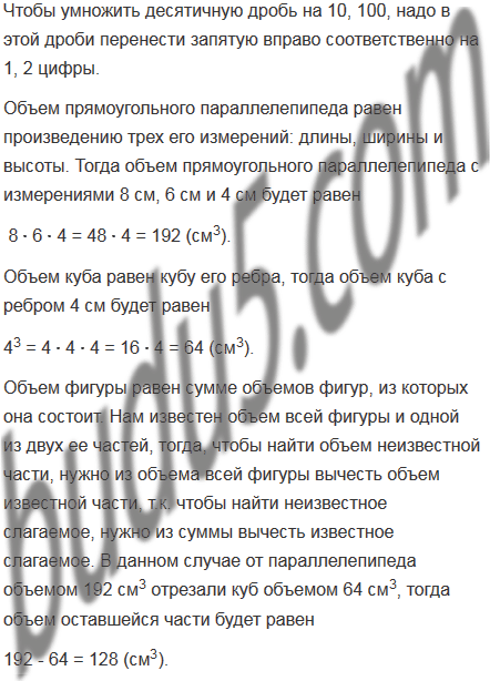
Из деревянного бруска, длина которого 8 см, ширина 0,6 дм и высота 4 см, вырезали куб с ребром 0,04 м. Чему равен объем оставшейся части бруска?

Подсказка

№1027 учебника 2017-2020 (стр. 184):

Вспомните:

  1. Как найти объем прямоугольного параллелепипеда, куба, свойства объемов.
  2. Умножение десятичных дробей.
  3. Степень числа.
  4. Умножение чисел.
  5. Вычитание чисел.

Ответ

№1027 учебника 2017-2020 (стр. 184):


Вернуться к содержанию учебника