Задание 1719 - ГДЗ Математика 5 класс. Виленкин, Жохов, Чесноков. Учебник. Страница 261

Старая и новая редакции

Вернуться к содержанию учебника

1716 1717 1718 1719 1720 1721 1722

Вопрос

№1719 учебника 2011-2016 (стр. 261):

Сформулируйте и запишите с помощью букв:

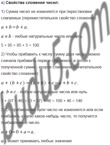
а) свойства сложения чисел;

б) свойства вычитания чисел;

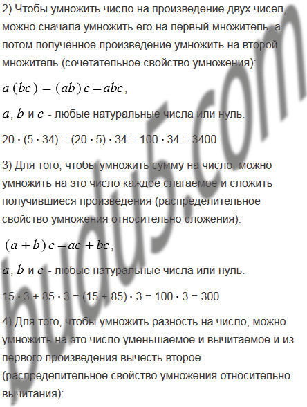
в) свойства умножения чисел.

Приведите примеры, когда использование свойств арифметических действий упрощает вычисления.

Подсказка

№1719 учебника 2011-2016 (стр. 261):

Вспомните:

  1. Свойства сложения чисел.
  2. Свойства вычитания чисел.
  3. Свойства умножения чисел.

Ответ

№1719 учебника 2011-2016 (стр. 261):


Вернуться к содержанию учебника